Yamaha Bocorkan Desain Motor Roda 3 Generasi Terbaru
TOKYO, iNews.id - Pecinta sepeda motor sempat dihebohkan dengan kabar hadirnya motor beroda tiga terbaru Yamaha. Menurut rumor, basis produk tersebut adalah Yamaha XMax 250.
Dikutip dari Auto NDTV, Rabu (11/7/2018), ternyata rumor tersebut salah. Basis motor ini bukan Yamaha XMax 250, melainkan Yamaha MT-03 atau versi naked dari Yamaha YZF-R3.
Dari visual paten yang beredar, Yamaha three-wheeler ini akan dibekali mesin 2-silinder 321 cc liquid-cooled. Mesin tersebut mampu memompakan tenaga sebesar 40 hp (tenaga kuda) dengan torsi puncak 29 Nm.

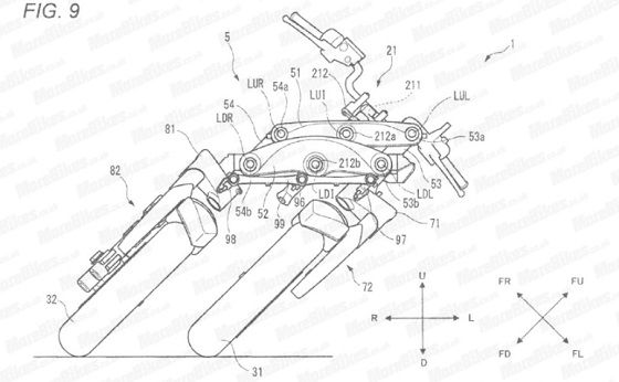
Sampai saat ini, masih belum ada informasi yang lebih detail terkait motor roda tiga terbaru Yamaha tersebut. Pabrikan berlogo garpu tala itu akan kembali menggunakan sistem LMW (lean multi wheel) yang dipakai pada Yamaha Niken.
Jika berkaca dari produk sebelumnya, bisa jadi motor baru ini akan bernama Yamaha Niken 3 atau Niken 300. Alasannya karena basis produk yang digunakan merupakan motor naked-sport dan memperkuat keluarga Niken. Dikabarkan, motor ini akan diperkenalkan di ajang Tokyo Motor Show 2019.
Editor: Dani M Dahwilani