Honda Patenkan Teknologi Motor Anti Jatuh, Intip Spesifikasinya
JAKARTA, iNews.id – Honda mematenkan teknologi terbaru yang mencegah motor terjatuh di kecepatan rendah. Teknologi anti jatuh seperti apa?
Dikutip dari Bennets, Minggu, (16/4/2023), Honda mematenkan teknologi yang berkaitan dengan asisten kemudi. Teknologi anti jatuh ini disematkan juga menggunakan komponen yang sama.
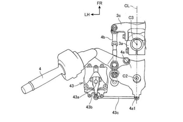
Sekilas teknologi ini terdengar seperti biasa saja. Tapi teknologi ini diyakini bisa menyelamatkan pemilik motor dari tertimpa motor saat sedang diparkir. Dari gambar paten yang diumbar, teknologi ini pun disematkan pada motor paling besar Honda sekelas Gold Wing.
Untuk sistem kerja teknologi ini, Honda memasang motor atau servo yang di garpu depan Gold Wing yang bisa membelokkan setang secara otomatis. Servo milik Honda ini juga memiliki beberapa paten, seperti steering damper dan juga booster untuk membelokkan setang dan lane-assistance untuk mencegah kecelakaan.
